各二级学院、毕业班同学:
现将“上海电机学院2014届毕业生离校手续单”提供下载,请各二级学院、毕业班同学自行下载打印。
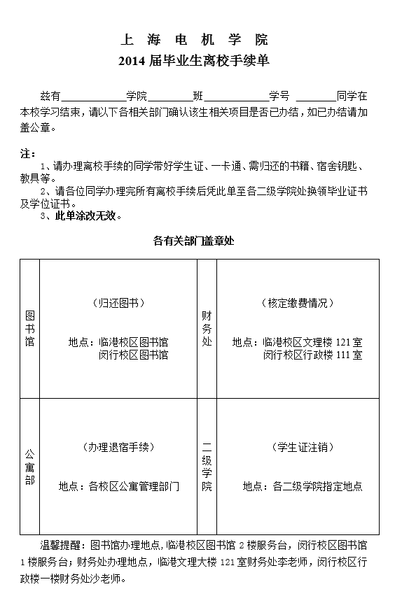
上 海 电 机 学 院
2014届毕业生离校手续单
兹有_____________学院_________班_____________学号________同学在本校学习结束,请以下各相关部门确认该生相关项目是否已办结,如已办结请加盖公章。
注:
1、请办理离校手续的同学带好学生证、一卡通、需归还的书籍、宿舍钥匙、教具等。
2、请各位同学办理完所有离校手续后凭此单至各二级学院处换领毕业证书及学位证书。
3、此单涂改无效。
各有关部门盖章处
图书馆 | (归还图书)
地点:临港校区图书馆 闵行校区图书馆 | 财务处 | (核定缴费情况)
地点:临港校区文理楼121室 闵行校区行政楼111室 |
公寓部 |
(办理退宿手续)
地点:各校区公寓管理部门
| 二级学院 |
(学生证注销)
地点:各二级学院指定地点
|
温馨提醒:图书馆办理地点,临港校区图书馆2楼服务台,闵行校区图书馆1楼服务台;财务处办理地点,临港文理大楼121室财务处李老师,闵行校区行政楼一楼财务处沙老师。
党委学工部、学生处
2014.6.9
|




